오늘은 블렌더 방만들기를 해보려고 합니다
복습이 좀 늦었죠 ㅎㅎ
일요일은 복습을 늦게 하게 되더라고요 ㅎㅎ
플랜을 만들어주고
S로 사이즈 6 6 6 으로 만들어줍니다

이정도는 이제 쉽게 할 수 있죠?

edit mode로 들어가줍니다

면 선택으로 바꾸고

0.5 extrude
해주기
윗면 복사하기

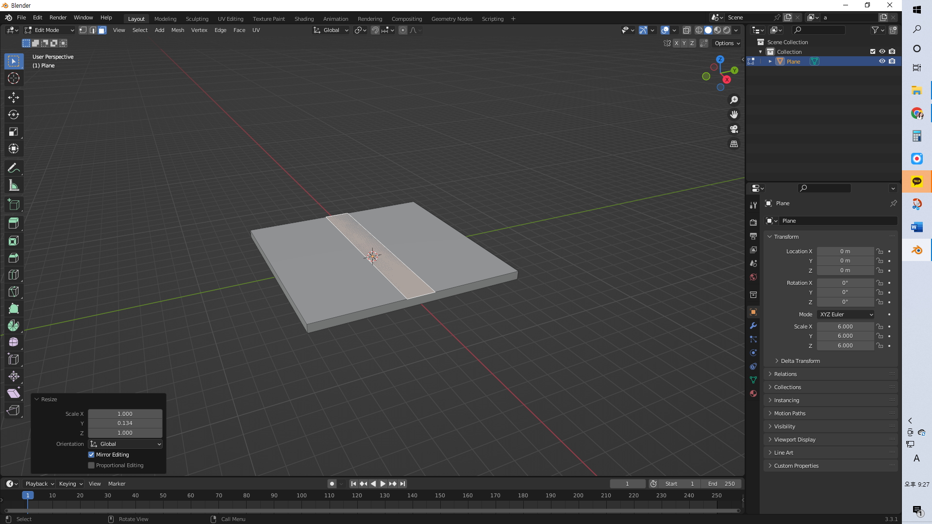
s->y 눌러서 스케일 줄이기
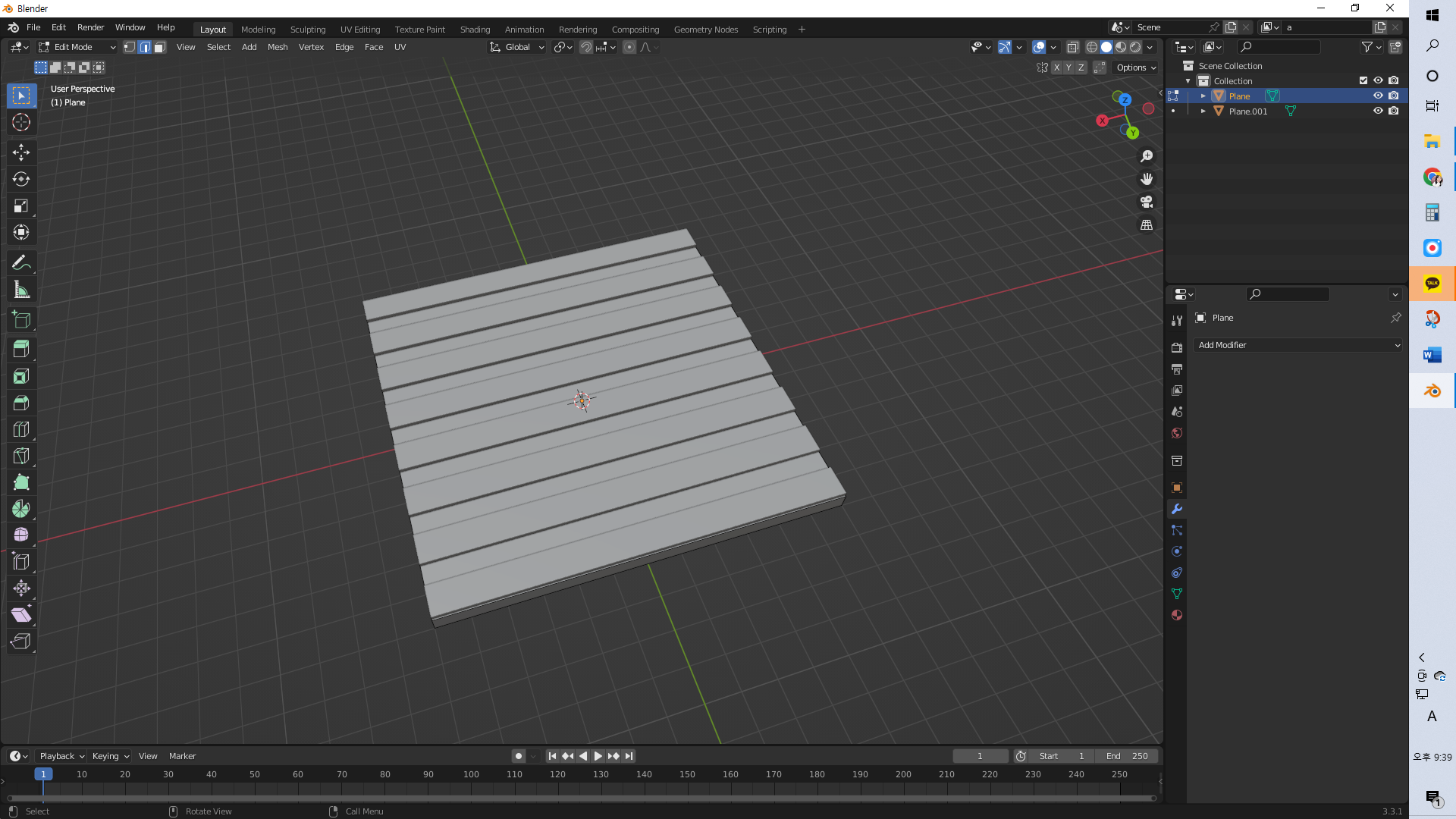
마룻바닥 작업입니다

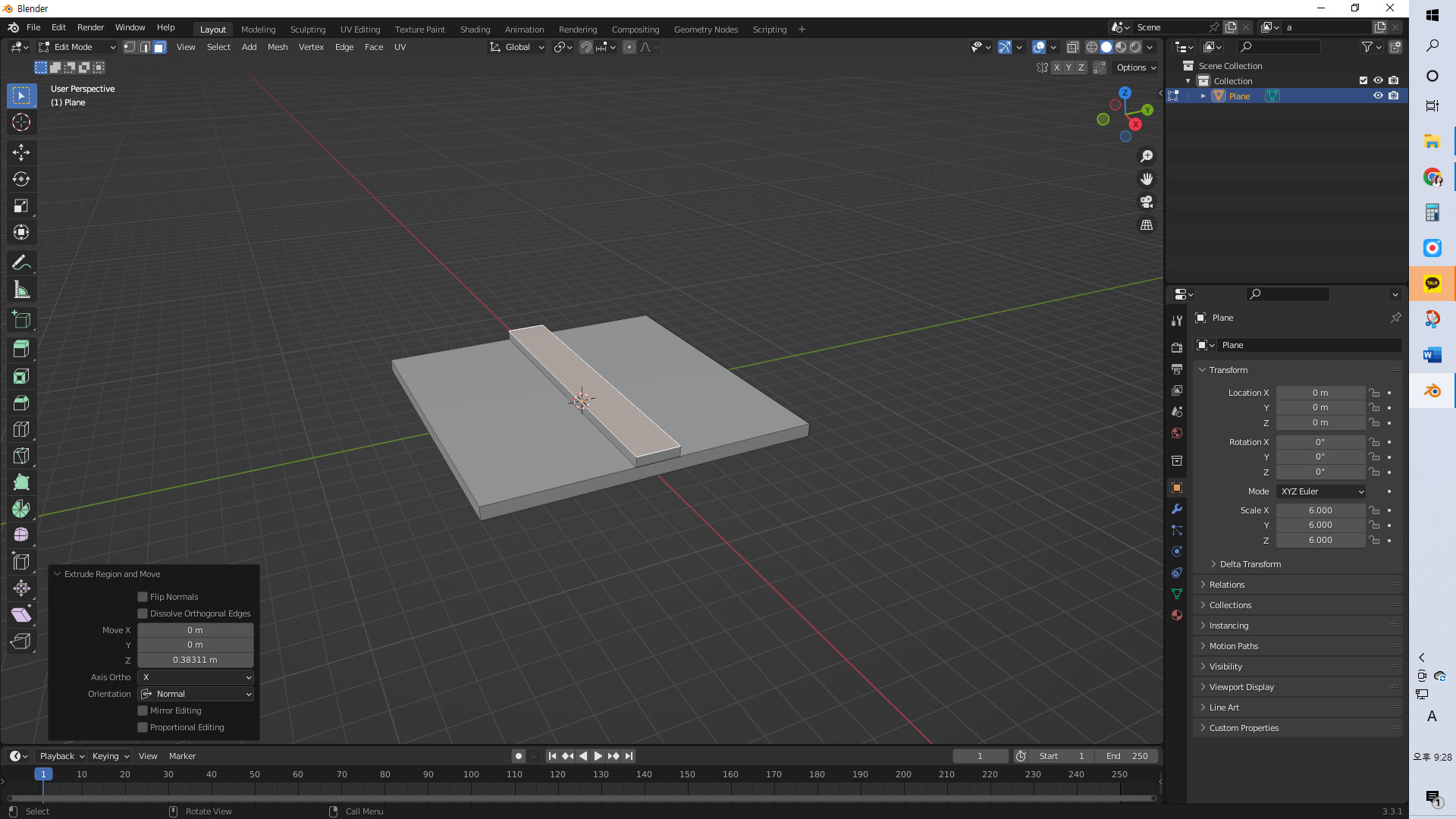
extrude 해주기

p selection으로 빼주기
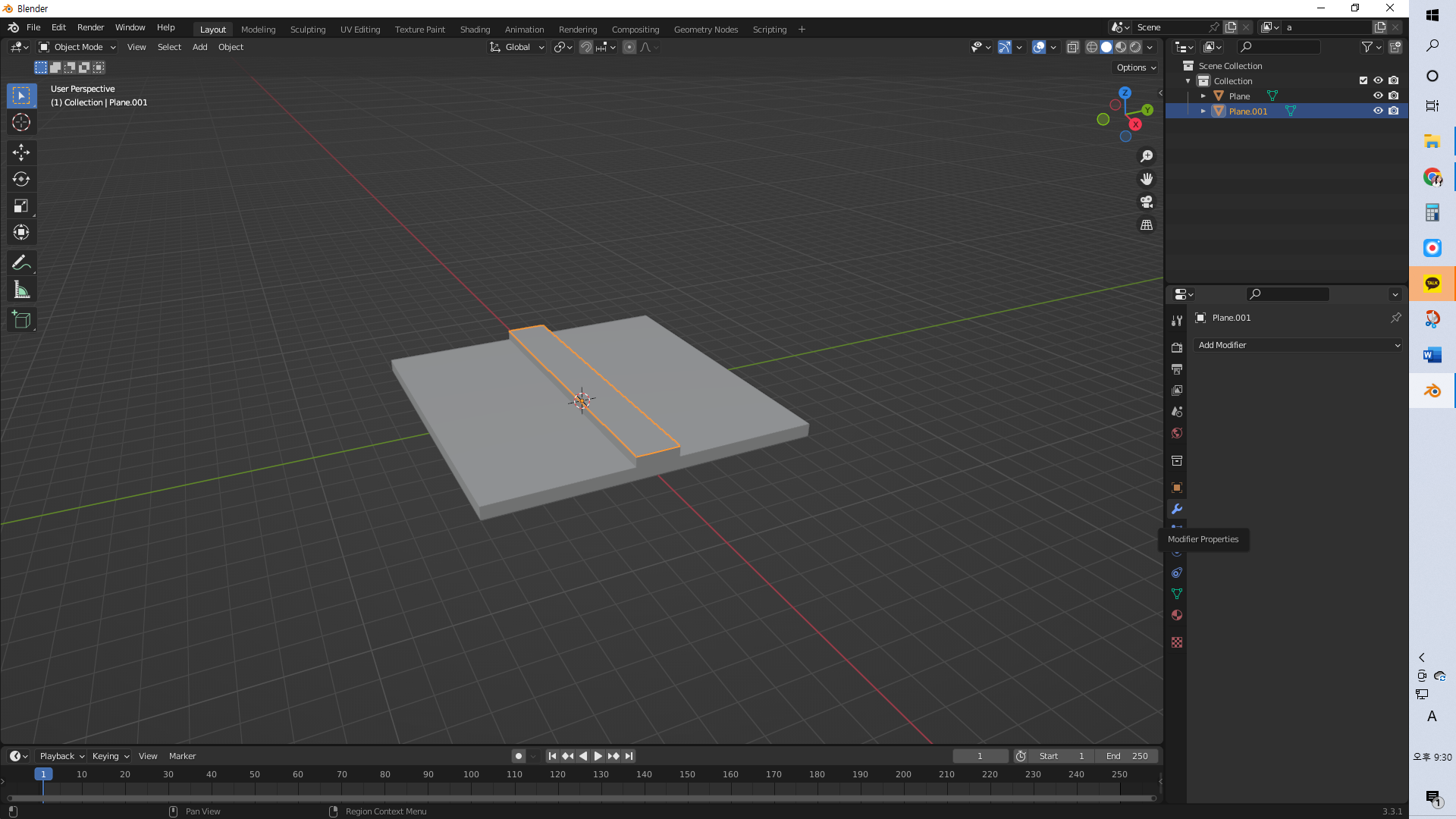
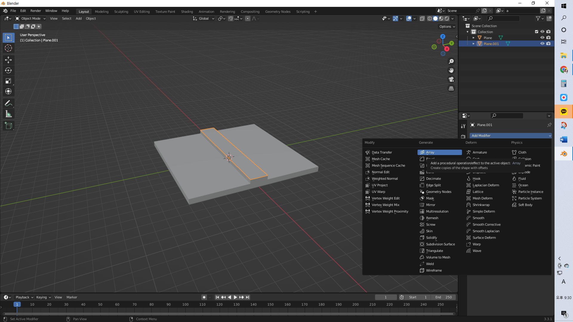
array 하기 위해 object mode로 가기


array 사용

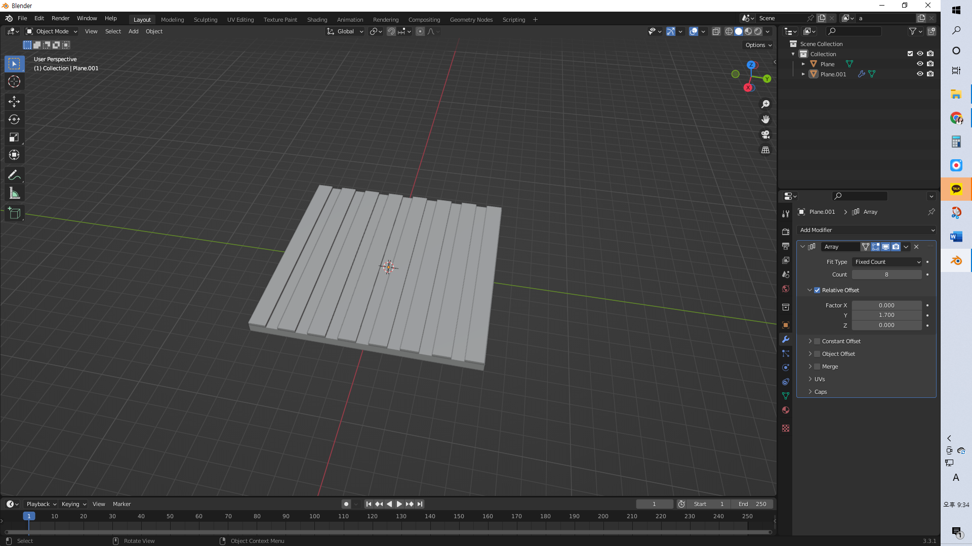
y 축으로 해주고 8개정도 만들어주면 되는데
옆으로 edit mode에서 옮겨주세요!

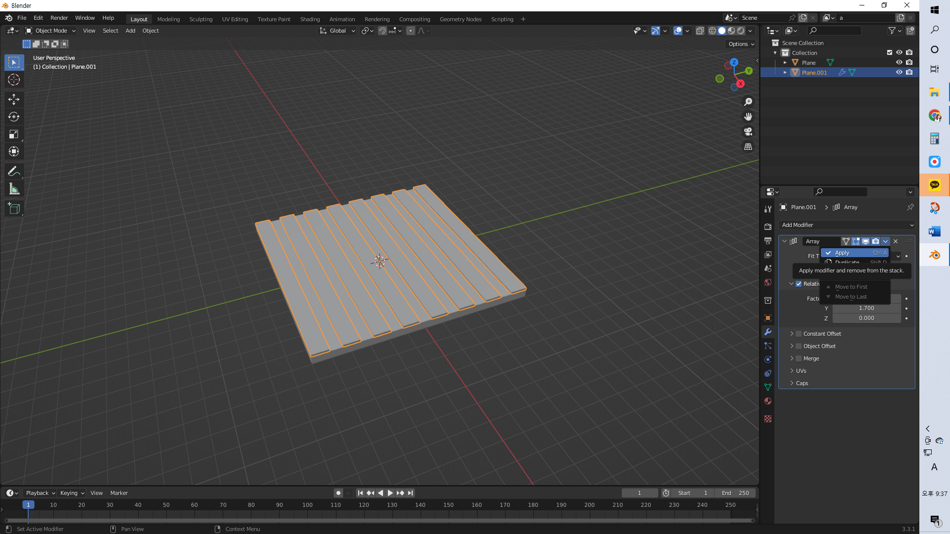
이런 식으로 만들어보기
p selection 같은 경우에는 l로 블록같은 걸 잡아줘야합니다~
면만 잡으면 아니되오

array 옆에 v 눌러서
저장해주기!

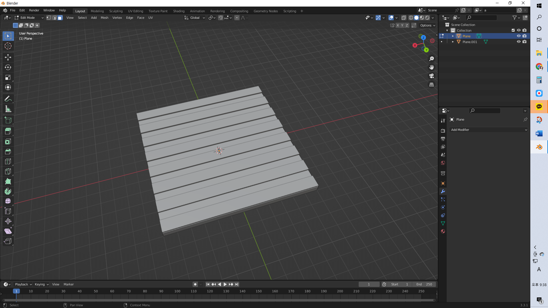
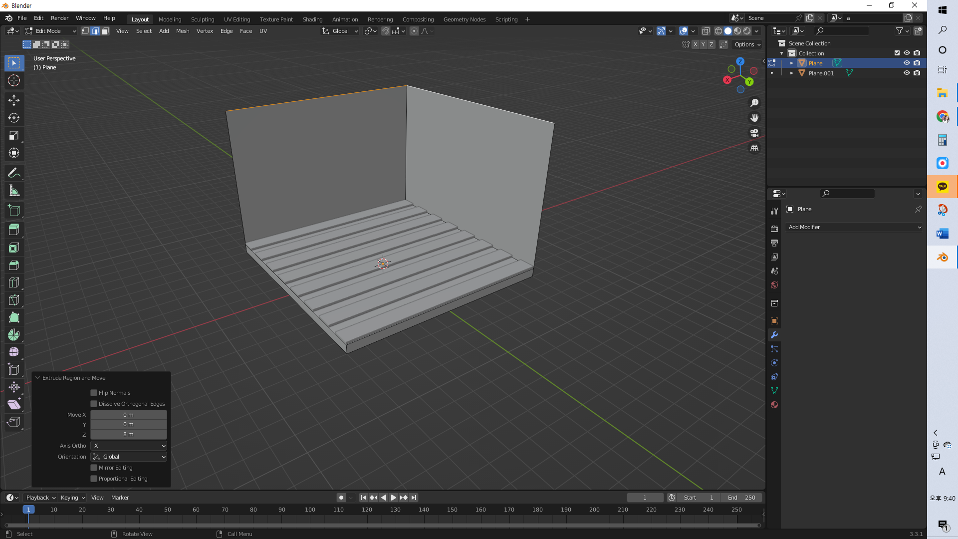
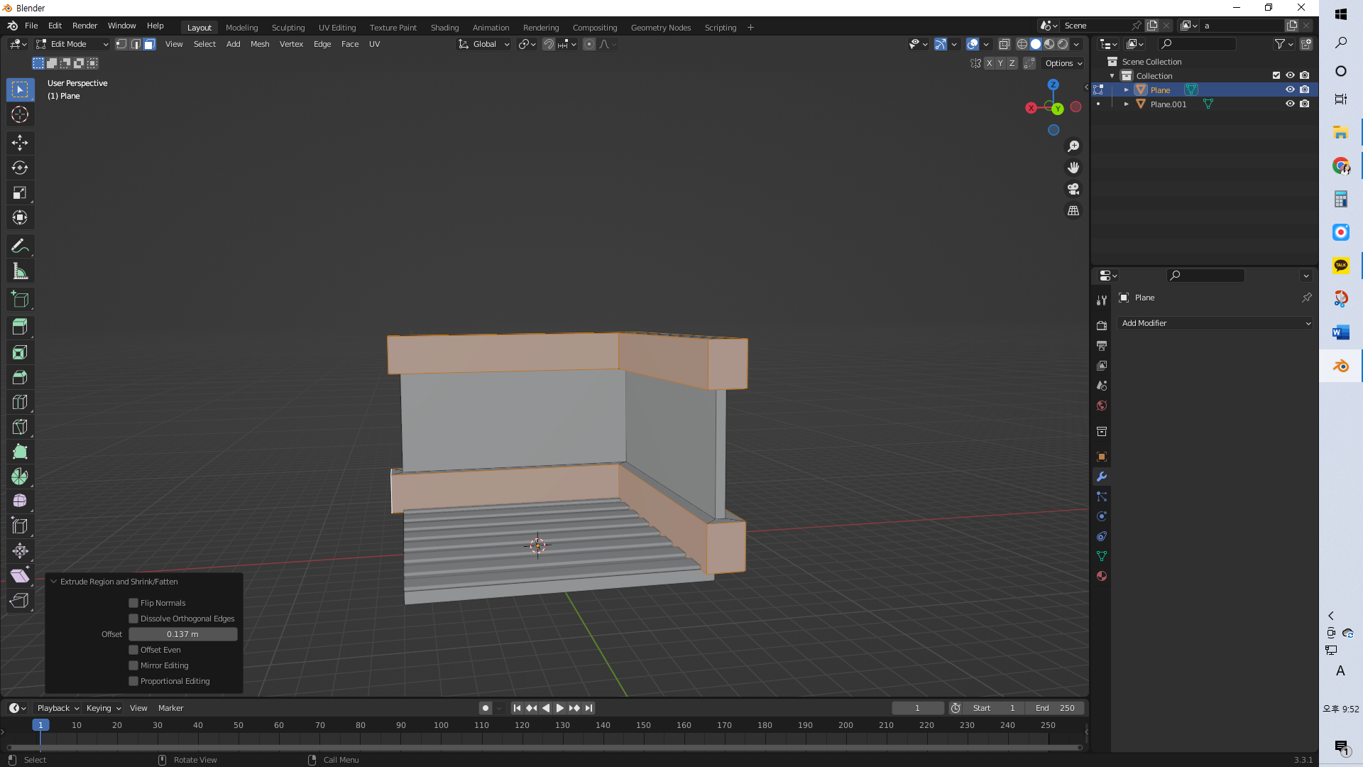
바닥면 클릭하고 edit mode로 가주기
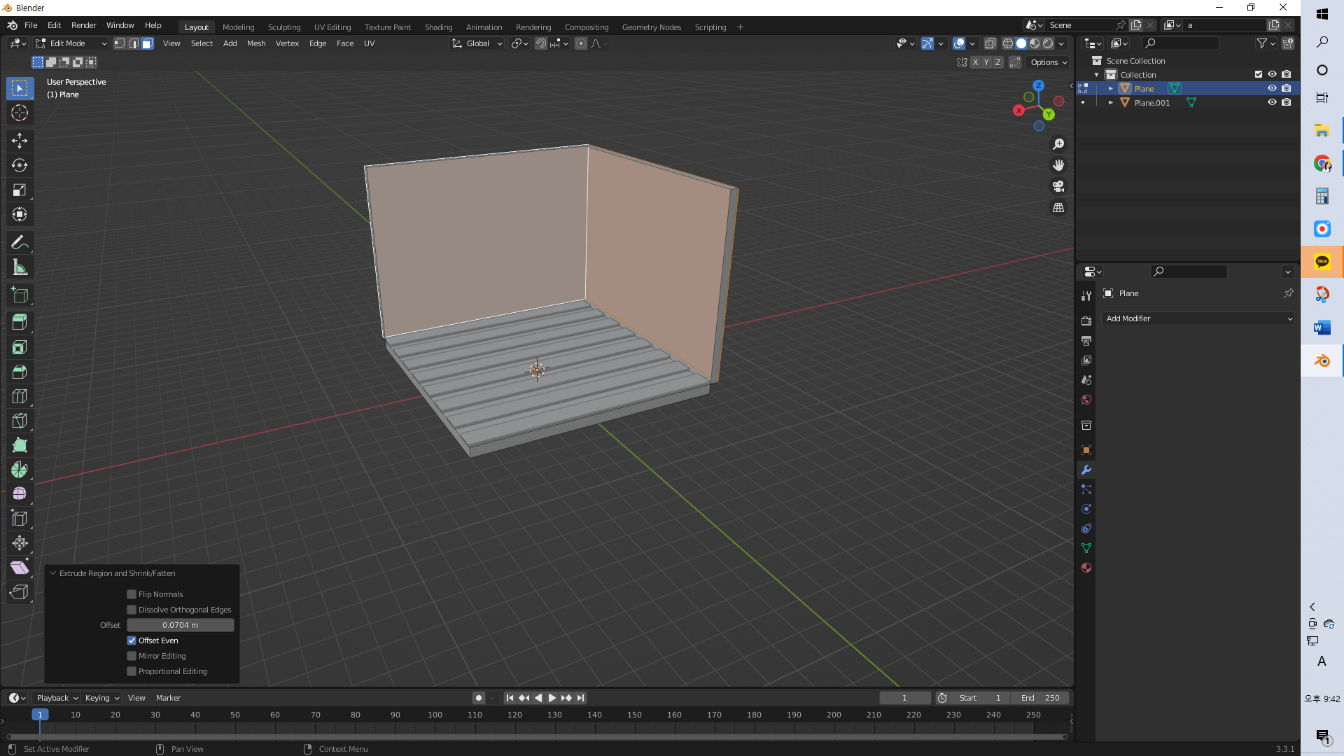
이제 벽을 만들 예정!

선 선택하기

두개 선택하고 extrude
e-> z 뽑아주기
적당하게


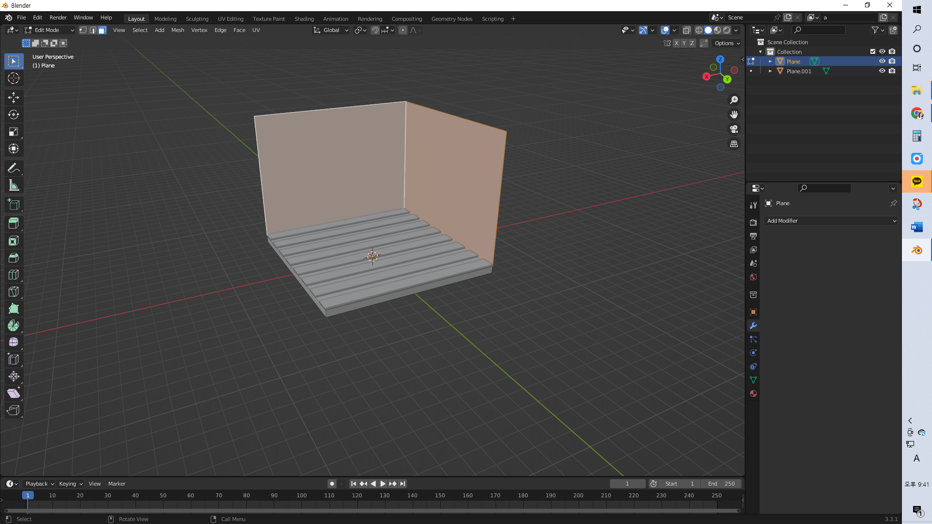
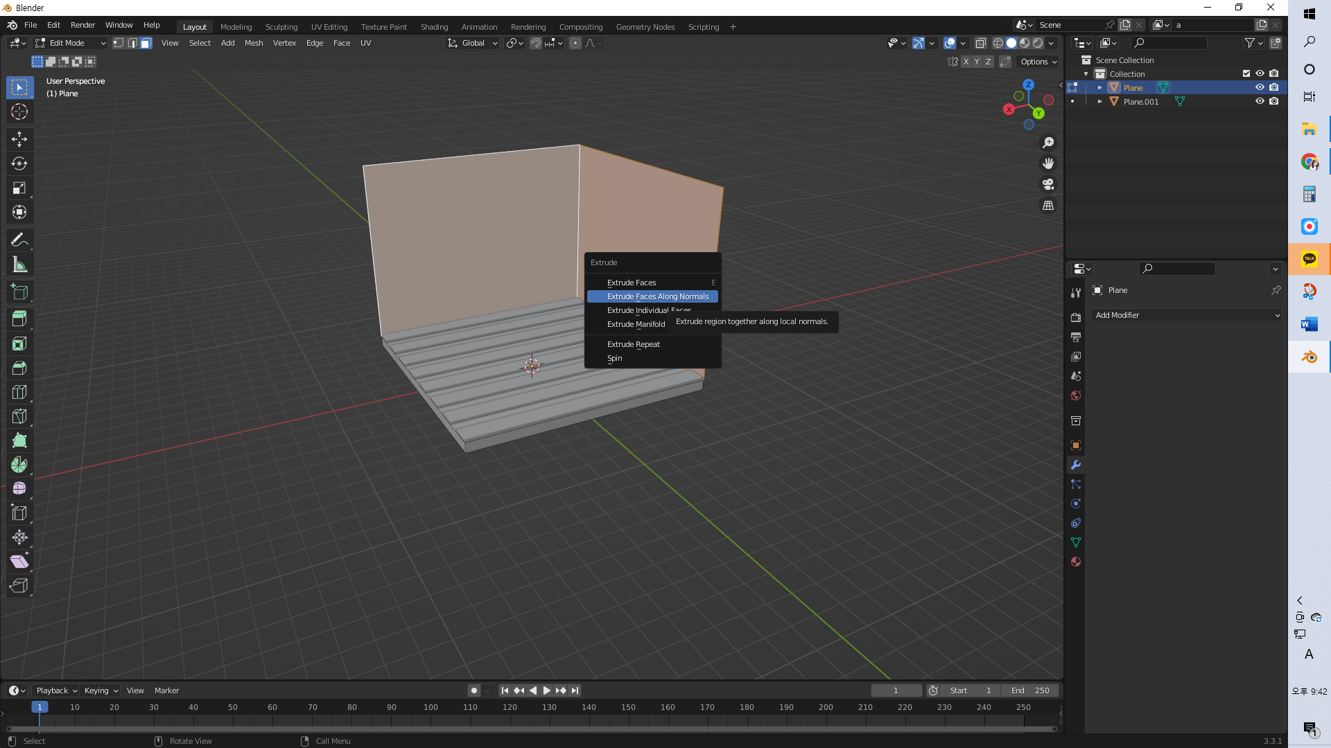
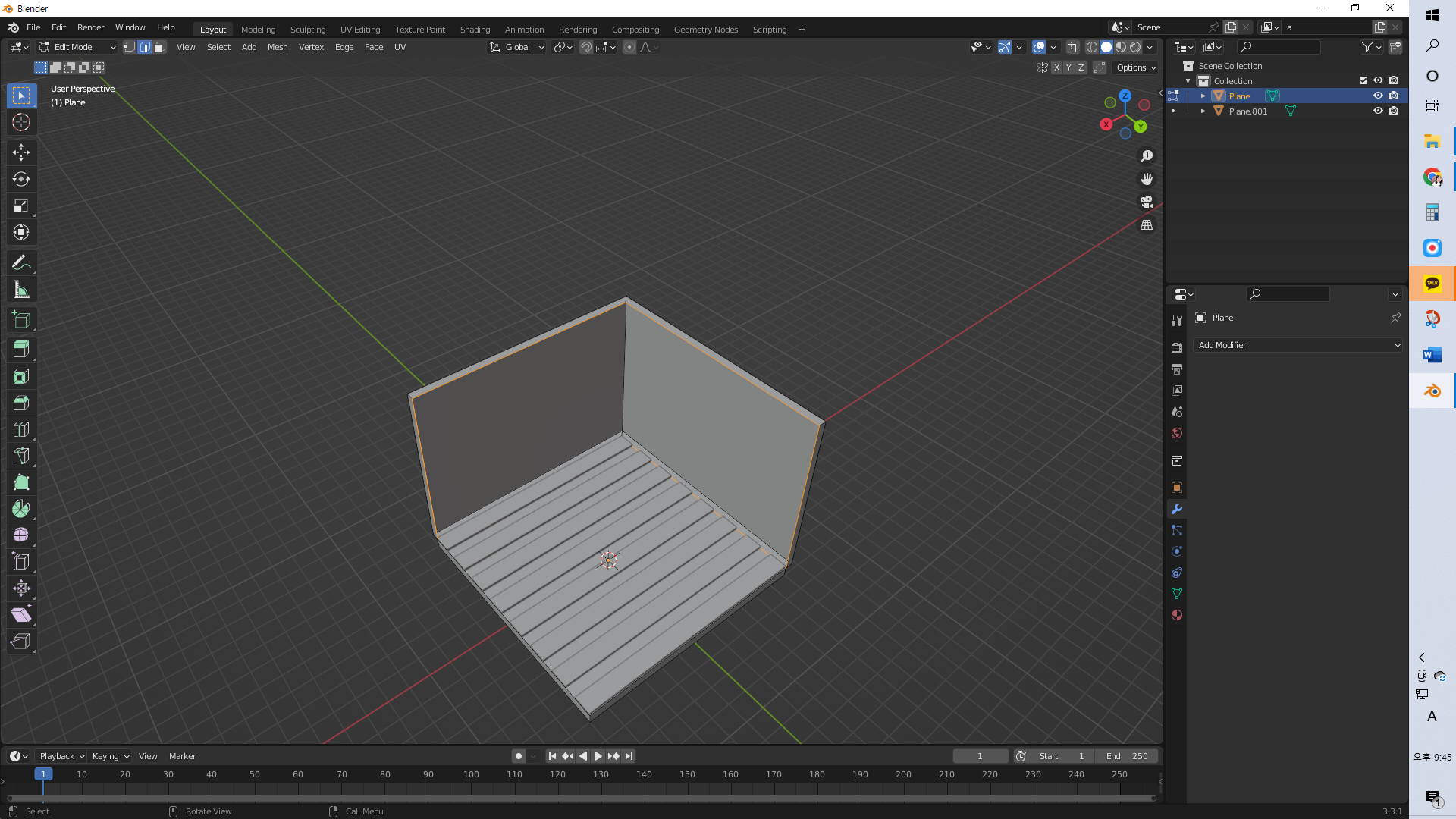
alt e눌러서 두번째꺼 저거 선택 하기

alt 눌러서 살짝 두께 넣기

선 선택하기
f로 면 채워주기
(잘 선택하기 alt로 하면 어느정도 가능)

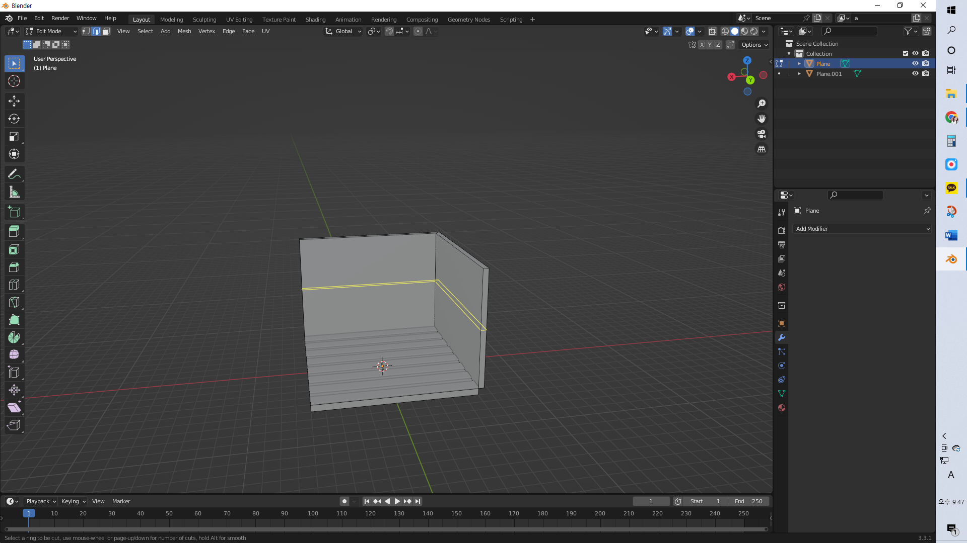
k로 나이프
꼭지점 두개 선택하고 엔터하면
면이 나뉨

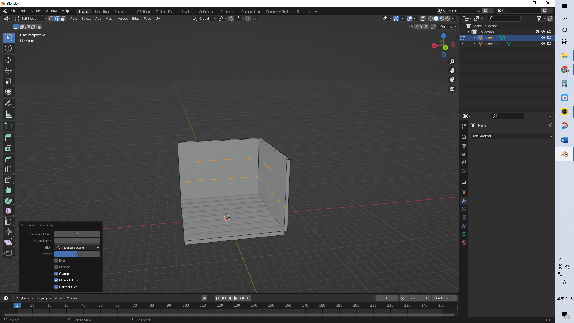
컨트롤 R
2개로 바꿔주고

SZ로


alt 모서리로 면이 전체 선택이 되는데
밑부분도
shift alt 모서리로
선택해주기

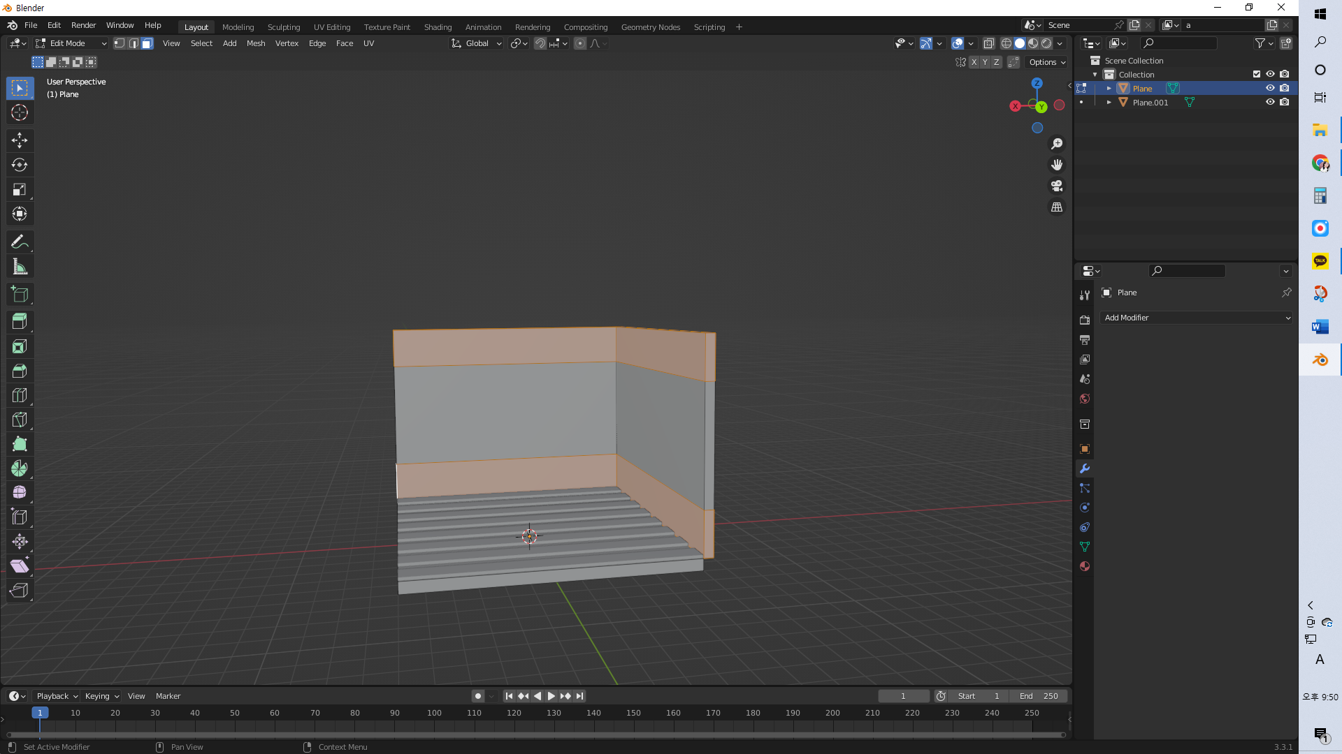
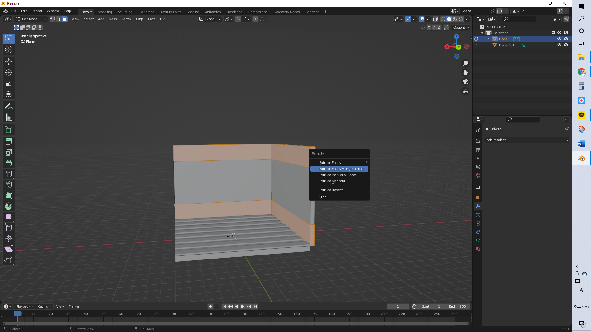
alt e 두번째

이렇게 고고...

벽면 분리해주기
밑면이랑 벽면
p selection으로 분리해주세요

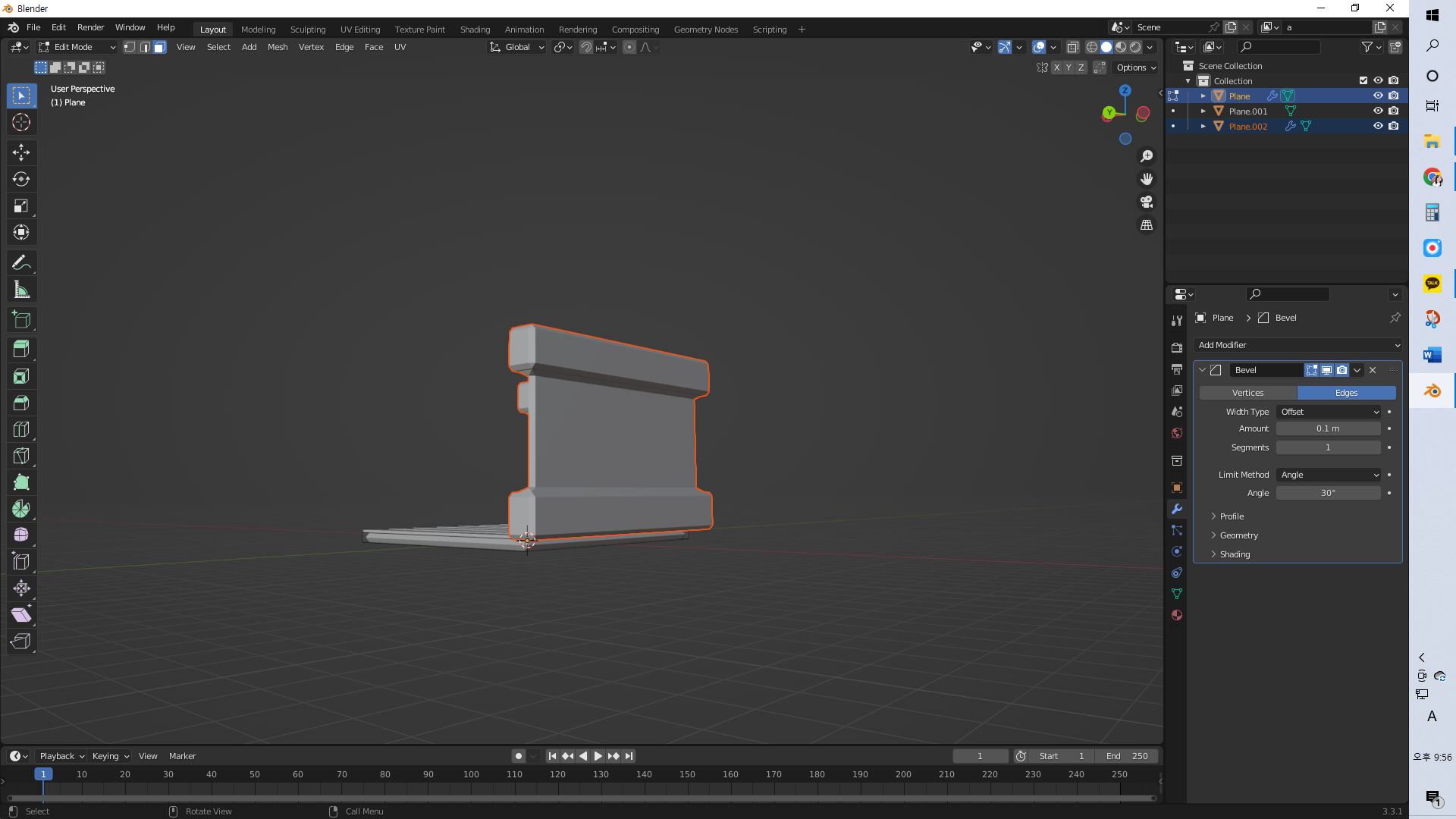
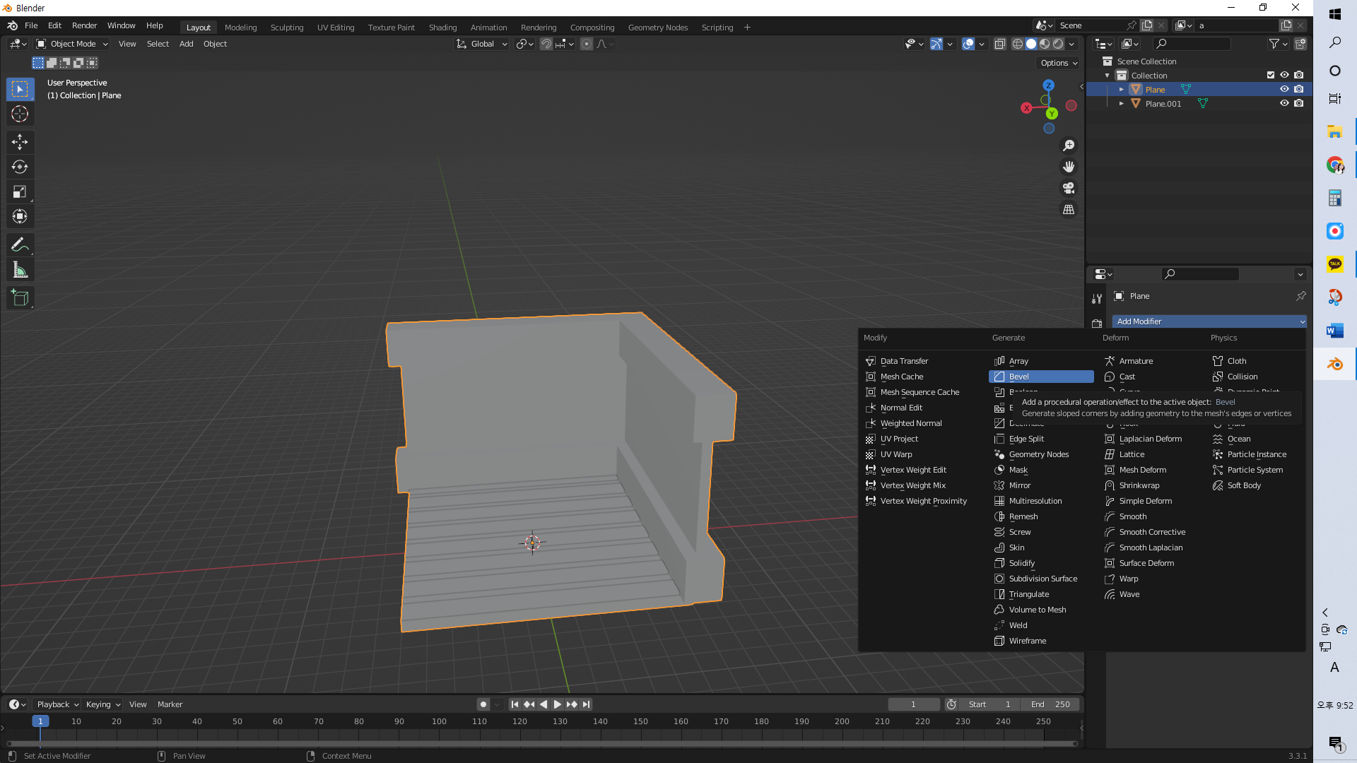
object mode로 돌아가서
bevel 클릭
해서 넣어주면 됌
여기까지 먼저 해볼게요!
'BLENDER 3D' 카테고리의 다른 글
Blender 3D 10. 방 만들기 3 러그 침대 만들기 (0) | 2022.12.14 |
---|---|
Blender 3D 9. 방 만들기 2 벽면 꾸미기 장식품 만들기 창문, 책, 선인장 (0) | 2022.12.14 |
Blender 3D 7. 블렌더 초보 크리스마스 트리 꾸미기 (오너먼트, 선물 상자 만들기) (0) | 2022.12.10 |
Blender 3D 6. 블렌더 초보 크리스마스 트리 만들기 2 (별 만들기, 색 입히기) (0) | 2022.12.10 |
Blender 3D 5. 블렌더 초보 크리스마스 트리 만들기 1 (0) | 2022.12.10 |
댓글